Phần mềm mô phỏng mạch điện tử mới nhất Proteus 8.6 Full bản quyền free
Những tính năng mới được cập nhật:
1. Proteus VSM for ARM® Cortex™-M3
Với bản Proteus 8.6 này trong thư viện đã được cập nhật một số chíp dòng ARM (STM32F103).
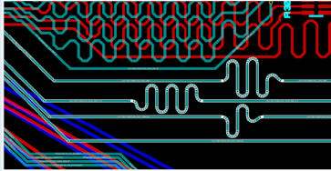
2. Curved Routing
Tính năng mới của Proteus 8.6 cho phép chúng ta đi dây với dạng các đường cong linh hoạt và một số tuỳ chọn khác nữa.
3. Layer Stackup & Smart Vias
Theo tìm hiểu trên mạng thì tính năng này giúp chúng ta không bị chồng chéo dây khi layout mạch.
Hướng dẫn cài đặt Proteus 8.6 Full active miễn phí
Việc cài đặt Proteus 8.6 cũng rất đơn giản. Sau khi tải về click chuột phải để giải nén, sau đó mở thư mục vừa giải nén và thao tác như hình. Click chuột phải vào phần mềm. Chọn Run as administrator.
Nhấn Browe để chọn thư mục cài đặt sau đó nhấn next.
Quá trình cài đặt diễn ra trong ít phút
Cuối cùng click finish để kết thúc cài đặt
Giao diện chính của phần mềm Proteus 8.6
Done. Chúc bạn thành công.
Nguồn phần mềm và license: sưu tầm internet.
[Update] Cách Fix lỗi Không tìm thấy thư viện (No Library)
Cách 1: Click chuột phải vào biểu tượng Proteus và chọn Run as Admin.(mỗi lần mở phần mềm đều làm như vậy)
Cách 2: Bạn cũng click chuột phải và Properties => chọn tab Compatibility và chọn Run as admin.. sau đó OK.(chỉ làm 1 lần duy nhất).




không có chức năng ( . Curved Routing ) nhé
anh ơi tải ở đâu vậy,sao e k tải đk
Ở mục số 3 đó bạn. Vào link chọn “Tôi không phải người máy” => Click to continue => Đợi vài giây => chọn Get link nhé.
thư viện cài ở đâu ạ giúp em với
thự viện có sẵn mà bạn đâu cần cài
cảm ơn anh
Bác ơi có cần cack ko thế ?
không bạn, cài là xài bình thường
cảm ơn bạn rất nhiều
You are welcome !
gocinfo.com
cảm ơn bạn
Cảm ơn bạn nhiều nhé. Rất hữu ích đối với mình.